Modèle d'approbation de demande de congé
Rassemblez les demandes de congé formelles des employés et automatisez le flux d'approbation de votre entreprise avec ce modèle d'approbation de demande de congé prêt à l'emploi. Lorsqu'un employé remplit le formulaire de demande de congé ci-joint, la première personne du flux d'approbation (probablement un spécialiste des ressources humaines) sera avisée de répondre. Une fois la demande approuvée, elle sera envoyée à la personne suivante dans le flux d'approbation et enverra instantanément à l'employé un e-mail confirmant ou refusant sa demande une fois le flux d'approbation terminé. Faites en sorte que ce modèle d'approbation de demande de congé automatisé s'intègre parfaitement à votre flux de travail existant. Sans aucun codage, vous pouvez personnaliser votre formulaire, ajouter des personnes et des étapes dans votre flux d'approbation, configurer une logique conditionnelle et des e-mails de réponse automatique, etc. En tant que propriétaire du formulaire, vous pourrez attribuer le formulaire à des collègues et suivre la progression de l'approbation dans votre boîte de réception. Simplifiez la façon dont vous répondez aux demandes de congé avec un modèle d'approbation de demande de congé personnalisé qui fonctionne parfaitement à partir de n'importe quel appareil.
Go to Category:Ressources humainesModèle d'approbation de document
Qu'il s'agisse d'un contrat, d'une facture ou d'un autre type de document, assurez-vous que vos employés gèrent vos documents importants à l'aide d'un modèle de processus d'approbation de document automatisé. Lorsqu'un employé remplit votre formulaire de téléchargement de document, la soumission sera envoyée à son chef de service, à vous ou à toute autre personne à qui vous souhaitez qu'elle soit envoyée. Cette personne approuvera ou rejettera ensuite le document, déclenchant un e-mail de réponse automatique qui informera l'employé de la décision. Ajoutez plus d'approbateurs à ce modèle de processus d'approbation de document, configurez des branchements conditionnels et des notifications, personnalisez les e-mails du répondeur automatique, définissez des délais de réponse, etc. avec le générateur de glisser-déposer de Jotform. Vous pouvez afficher et gérer votre flux d'approbation sur n'importe quel appareil, et les approbateurs peuvent répondre à leurs tâches directement depuis leur boîte de réception ! Accélérez la façon dont vous révisez les documents avec un modèle de processus d'approbation de document en ligne gratuit pour votre entreprise ou organisation.
Go to Category:Gestion de projetModèle d'approbation d'achat de matériel
Profitez d'un moyen plus simple d'accepter les demandes d'achat d'équipement des employés avec le modèle d'approbation d'achat d'équipement gratuit de Jotform ! Lorsqu'un employé remplit votre formulaire de demande de nouveau matériel ou tout autre type de formulaire de demande d'équipement de bureau, votre responsable de bureau peut approuver ou refuser la demande, ce qui déclenchera un e-mail automatisé informant l'employé de la décision de l'entreprise. N'hésitez pas à ajouter de nouveaux participants à votre flux d'approbation, à personnaliser les e-mails de l'autorépondeur, à configurer un branchement conditionnel, à ajouter des délais d'approbation, et plus encore avec notre interface glisser-déposer. Vous pouvez ensuite suivre et gérer votre processus d'approbation à partir de n'importe quel appareil dans votre boîte de réception ou Jotform Tables. Éliminez les appels téléphoniques et les e-mails pour accélérer votre processus d'approbation avec un modèle d'approbation d'achat d'équipement gratuit.
Go to Category:AcquisitionModèle d'approbation des dépenses
Automatisez votre processus d'approbation des dépenses avec le modèle d'approbation des dépenses gratuit de Jotform ! Lorsque vous recevez une réponse via votre formulaire de remboursement des dépenses, la soumission sera envoyée à votre spécialiste des finances qui approuvera ou refusera la demande. Si le montant de la demande est supérieur à 1 000 $ - ou quel que soit le montant que vous lui avez fixé - la demande sera transmise à votre directeur financier ou à un autre membre de la haute direction avant d'être officiellement approuvée. La personnalisation de ce modèle d'approbation des dépenses est simple. Utilisez notre générateur de glisser-déposer pour ajouter de nouveaux membres, configurer une logique conditionnelle pour dicter la façon dont votre flux d'approbation est organisé, définir des délais pour approuver ou refuser une demande, et plus encore. Vous pouvez facilement suivre la progression des approbations dans votre compte sécurisé Jotform. Que vous gériez une organisation à but non lucratif ou une entreprise, gagnez du temps avec un processus d'approbation des dépenses automatisé avec ce modèle d'approbation des dépenses.
Go to Category:Ressources humainesModèle d'approbation de demande de véhicule
Que vous gériez un service de location de voitures, de bus ou de limousines, gérez les demandes de véhicules de manière transparente grâce à notre modèle gratuit de processus d'approbation des demandes de véhicules. Lorsqu'un client remplit votre formulaire de demande de véhicule en ligne, sa demande est automatiquement transmise au conducteur assigné pour approbation ou refus. Les clients recevront ensuite un e-mail automatisé les informant de la réception de leur demande. Personnalisez ce modèle de processus d'approbation des demandes de véhicules selon les besoins de votre entreprise. Aucune compétence en programmation requise, il vous suffit de glisser-déposer pour ajouter des éléments de flux de travail tels que de nouveaux résultats, étapes et e-mails. Vous pouvez également assigner des approbateurs via des adresses e-mail et suivre l'activité depuis votre boîte de réception Jotform facilement accessible sur n'importe quel appareil. Accélérez votre processus d'approbation avec un modèle personnalisé de processus d'approbation des demandes de véhicules pour votre service de location !
Go to Category:DemandeModèle d'approbation des heures supplémentaires
Facilitez la soumission des demandes d'heures supplémentaires en ligne par vos employés et accélérez le processus de réponse avec le modèle gratuit de processus d'approbation des demandes d'heures supplémentaires de Jotform ! Après qu'un employé a rempli votre formulaire de demande d'heures supplémentaires, sa demande sera envoyée au responsable de projet de l'employé. Si la demande est approuvée, elle sera ensuite envoyée au responsable des ressources humaines pour une vérification finale. Chaque employé recevra un e-mail automatique l'informant de l'issue de sa demande. Besoin d'ajouter d'autres responsables d'approbation, de configurer des notifications ou de personnaliser les e-mails automatiques du modèle de processus d'approbation des demandes d'heures supplémentaires ? Faites-le en quelques clics avec notre outil de glisser-déposer. En tant que propriétaire du formulaire, vous pourrez gérer votre processus d'approbation depuis n'importe quel appareil, et les responsables pourront prendre leurs décisions directement depuis leur boîte de réception. Simplifiez votre processus d'approbation des heures supplémentaires et assurez la satisfaction de vos employés avec le modèle de processus d'approbation des demandes d'heures supplémentaires de Jotform.
Go to Category:Ressources humainesModèle dapprobation budgétaire
Créez un flux d'approbation budgétaire pour votre entreprise. Ajoutez des approbateurs, envoyez automatiquement des e-mails, configurez une logique conditionnelle, etc. Gérez les approbations sur n'importe quel appareil.
Go to Category:FinanceModèle d'approbation de voyage d'affaires
Facilitez le processus d'approbation des voyages d'affaires avec le modèle gratuit de demande d'approbation de voyage d'affaires de Jotform ! Lorsqu'un employé remplit votre formulaire d'autorisation de voyage d'employé, sa soumission sera envoyée au responsable de l'employé pour qu'il approuve ou refuse la demande. La demande sera ensuite transmise au service des finances, qui prendra la décision finale. L'employé recevra automatiquement un e-mail l'informant de la décision prise. N'hésitez pas à ajouter de nouvelles personnes et étapes à votre modèle d'approbation de voyage d'affaires, à personnaliser les e-mails de confirmation automatique et à configurer la logique conditionnelle à l'aide de notre interface de glisser-déposer. Dans Jotform Tables ou votre boîte de réception, vous pourrez rapidement consulter l'état des demandes, les approuver ou les refuser si nécessaire. Peu importe votre secteur d'activité, utilisez ce modèle d'approbation de voyage d'affaires pour accélérer le processus d'examen des dépenses liées aux voyages d'affaires et gagnez du temps pour ce qui compte vraiment !
Go to Category:FinanceModèle de processus d'approbation de réservation
Facilitez les réservations dans votre restaurant avec un modèle gratuit de processus d'approbation de réservation en ligne ! Lorsque les clients remplissent votre formulaire de réservation en ligne, votre responsable des réservations reçoit la soumission et réserve une table pour eux ou rejette la demande si toutes les tables sont déjà réservées. Votre flux d'approbation enverra alors automatiquement un e-mail au client qui a demandé une réservation, l'informant de l'approbation ou du refus de sa réservation. N'hésitez pas à ajouter plus d'employés à votre modèle de processus d'approbation de réservation de restaurant, personnalisez la conception de vos e-mails de réponse automatique, configurez des notifications et une logique conditionnelle, et bien plus encore, sans nécessiter de codage ! Vous pourrez suivre l'évolution des réservations et, en tant que propriétaire du formulaire, approuver ou refuser les demandes depuis votre boîte de réception ou Jotform Tables. Répondez rapidement aux demandes de réservation dès leur réception grâce à un modèle gratuit de processus d'approbation de réservation.
Go to Category:RéservationModèle d'approbation de projet
Quel que soit le secteur d'activité de votre entreprise, collectez et gérez facilement les propositions de projets à partir de n'importe quel appareil grâce au modèle gratuit de processus d'approbation de projet de Jotform. Lorsqu'un employé ou un collègue remplit votre formulaire de proposition de projet, il est envoyé à votre responsable de projet qui peut l'approuver ou le refuser directement depuis sa boîte de réception. Ensuite, il est automatiquement transmis à votre coordinateur de projet, qui effectuera une dernière vérification et déclenchera un e-mail d'approbation ou de refus pour la personne ayant soumis la proposition. Vous souhaitez personnaliser ce modèle de processus d'approbation de projet ? N'hésitez pas à ajouter de nouveaux membres pour mieux refléter la structure de votre entreprise, à configurer des branches conditionnelles et des notifications, à personnaliser les e-mails de réponse automatique, et bien plus encore, en seulement quelques clics grâce à notre interface conviviale. En tant que propriétaire du flux d'approbation, vous pouvez suivre l'état de toutes les propositions dans votre boîte de réception ou dans les tables de Jotform. Simplifiez la manière d'approuver ou de refuser les propositions de projets avec le modèle gratuit en ligne de processus d'approbation de projet de Jotform !
Go to Category:Gestion de projetModèle d'approbation du fournisseur
Vous organisez un événement avec des fournisseurs ? Qu'il s'agisse d'un festival ou d'un salon professionnel, simplifiez la gestion des applications des fournisseurs avec notre modèle gratuit de processus d'approbation des fournisseurs. Lorsqu'un demandeur intéressé remplit votre formulaire d'informations sur le fournisseur, la première personne du flux d'approbation sera informée pour répondre à la demande. Une fois la demande approuvée ou rejetée, le vendeur recevra un e-mail l'informant s'il a été accepté ou non pour vendre ses produits lors de votre événement. Si vous souhaitez en savoir plus sur ce modèle de processus d'approbation des fournisseurs, ajoutez ce dont vous avez besoin en quelques clics ! À l'aide de notre interface glisser-déposer, il est facile d'affecter de nouvelles personnes au flux d'approbation, de configurer un branchement conditionnel, de créer des e-mails de réponse automatique et de personnaliser le formulaire de candidature dans notre générateur de formulaires. En tant que propriétaire du formulaire, vous pourrez suivre les demandes et leur statut d'approbation depuis votre boîte de réception. Trouvez les fournisseurs parfaits pour votre prochain événement avec un modèle de processus d'approbation des fournisseurs personnalisé qui rationalise votre flux d'approbation!
Go to Category:AcquisitionModèle de demande dexcursion
Gérer les demandes d'excursions des enseignants. Recevez des demandes et des notifications instantanément. Automatisez votre flux d'approbation. Envoyez des e-mails automatisés. Pas de codage.
Go to Category:DemandeModèle de processus d'approbation de document
Un modèle de processus d'approbation de document est utilisé pour documenter un processus manuel d'examen et d'approbation de documents. Il peut être utilisé pour un processus interne ou un processus d'examen par les clients. Que ce soit un contrat, une facture ou d'autres types de documents, assurez-vous que vos employés vous soumettent les documents importants à l'aide d'un modèle automatisé de processus d'approbation de document. Lorsqu'un employé remplit votre formulaire de téléchargement de document, la soumission est envoyée à leur(s) responsable(s) hiérarchique(s), à vous-même ou à toute autre personne de votre choix. Cette personne approuve ou rejette ensuite le document, déclenchant ainsi un e-mail de réponse automatique qui informera l'employé de la décision. Ajoutez davantage de personnes chargées de l'approbation à ce modèle de processus d'approbation de document, configurez des branches conditionnelles et des notifications, personnalisez les e-mails de réponse automatique, définissez des limites de temps de réponse, et bien plus encore, grâce au générateur de glisser-déposer de Jotform. Vous pouvez visualiser et gérer votre flux d'approbation sur n'importe quel appareil, et les personnes chargées de l'approbation peuvent répondre à leurs tâches directement depuis leur boîte de réception ! Accélérez l'examen des documents avec un modèle gratuit en ligne de processus d'approbation de document pour votre entreprise ou organisation.
Go to Category:SantéFormulaire de réservation d'hôtel
Que vous soyez en charge de la réservation de chambres pour votre hôtel, de billets pour votre prochain événement ou de voyages pour votre agence de voyages, rationalisez votre processus d'approbation avec un modèle d'approbation de réservation personnalisé. Lorsqu'un client soumet une demande de réservation via votre formulaire en ligne, la première personne dans le flux d'approbation, comme un agent de réservation, sera informée pour répondre à la soumission. Si elle est approuvée, la demande sera transmise aux personnes restantes dans le flux d'approbation jusqu'à ce qu'une décision finale soit prise. Les clients recevront alors un e-mail indiquant si leur réservation a été réussie ou non. Si vous n'approuvez pas encore ce modèle d'approbation de réservation, pas de problème - vous pouvez facilement ajouter plus de personnes affectées, d'e-mails de répondeur automatique, de branchement conditionnel et tout ce dont vous avez besoin pour gérer parfaitement votre flux d'approbation. En tant que propriétaire du formulaire, vous pourrez suivre de près les statuts d'approbation des demandes, de sorte que vous ne ferez pas attendre les clients pour savoir si leur réservation a été approuvée ou non. Pour une meilleure efficacité et des clients plus satisfaits, utilisez notre modèle de processus d'approbation de réservation gratuit pour votre entreprise!
Go to Category:RéservationModèle d'approbation de parrainage
Que vous offriez des parrainages à des athlètes, des organismes à but non lucratif ou des podcasteurs, gérez facilement les demandes avec notre modèle gratuit de processus d'approbation de parrainage. Lorsque quelqu'un remplit votre formulaire de demande de parrainage, un responsable tel qu'un chef de projet examinera sa soumission et décidera de poursuivre ou non le parrainage. Le demandeur recevra ensuite un e-mail automatisé l'informant s'il a été approuvé ou rejeté. Personnalisez votre modèle de processus d'approbation de parrainage pour répondre davantage à vos besoins grâce à notre interface de glisser-déposer. Il est facile d'ajouter des éléments de flux de travail tels que des résultats, des conditions, des e-mails, et plus encore. Une fois que vous avez désigné les approbateurs par adresse e-mail, ils pourront examiner les demandes de parrainage depuis la boîte de réception de Jotform, que vous pouvez consulter et suivre depuis n'importe quel appareil. Trouvez rapidement les personnes que vous souhaitez parrainer avec un modèle automatisé de processus d'approbation de parrainage pour votre entreprise !
Go to Category:CandidatureModèle d'approbation de demande de prière privée
Améliorez la façon dont vous collectez, gérez et répondez aux demandes de prière avec notre modèle d'approbation de demande de prière privée pour votre organisation. Lorsque quelqu'un remplit votre formulaire de demande de prière en ligne, sa demande sera instantanément envoyée au personnel de l'église affecté pour approbation. Une fois la décision finale prise, le remplisseur de formulaire recevra un e-mail automatisé concernant le statut de sa demande de prière. Personnalisez ce modèle d'approbation de demande de prière privée pour votre église en quelques clics. Aucun codage nécessaire : il suffit de glisser-déposer pour ajouter des approbateurs, des e-mails personnalisés, une logique conditionnelle et plus encore! À partir de votre boîte de réception Jotform facilement accessible, vous pourrez garder un œil attentif sur les tâches en attente pour vous assurer que vous et le personnel de votre église répondez à chaque demande de prière. Gagnez du temps en automatisant les approbations de demande de prière pour votre église avec notre modèle d'approbation de demande de prière privée - vos prières ont été exaucées!
Go to Category:CaritatifModèle de processus d'approbation des déclarations de sécurité
Rationalisez la façon dont vous déterminez la sécurité des nouveaux chauffeurs pour votre service de taxi ou de livraison avec un modèle d'approbation de déclaration de sécurité en ligne gratuit ! Chaque soumission soumise par un conducteur potentiel via votre formulaire de déclaration de sécurité du conducteur sera automatiquement envoyée à votre spécialiste en logistique, qui examinera les informations et décidera de refuser la soumission ou de la transmettre au responsable de la logistique pour approbation finale. Une fois qu'une décision a été prise, le conducteur recevra un e-mail de réponse automatique l'informant du résultat - que vous pouvez personnaliser facilement à l'aide du générateur de glisser-déposer de Jotform. N'hésitez pas à ajouter plus d'approbateurs, à configurer des notifications, à utiliser le branchement conditionnel et à ajouter également des délais ! Chaque approbateur peut répondre aux demandes de modèle de processus d'approbation de déclaration de sécurité directement à partir de la boîte de réception Jotform, ce qui vous permet d'effectuer plus rapidement des contrôles de sécurité du conducteur sur n'importe quel appareil.
Go to Category:AdministrationModèle dapprobation de réservation
Approuvez ou rejetez efficacement les demandes de réservation. Modèle d'approbations automatisées pour votre flux d'approbation. Idéal pour les hôtels, les agences de voyage, les événements, etc. Pas de codage.
Go to Category:RéservationModèle dapprobation de facture
Collectez, examinez et approuvez ou refusez des factures de manière transparente depuis n'importe quel appareil. Flux d'approbation en ligne automatisé facile à personnaliser. Envoyez des notifications et des répondeurs automatiques.
Go to Category:FinanceModèle d'approbation de réservation de location de voiture
Accélérez la façon dont votre service de location de voitures traite les demandes de réservation avec le modèle d'approbation de réservation de location de voiture en ligne gratuit de Jotform! Lorsqu'un client remplit votre formulaire de réservation de location de voiture, sa demande sera envoyée à votre agent de vente de location pour approbation ou refus - qui enverra automatiquement un e-mail de réponse automatique pré-écrit au client l'informant de votre décision. Besoin d'apporter des modifications à ce modèle d'approbation de réservation de location de voiture? Personnalisez les e-mails, ajoutez d'autres approbateurs, configurez des notifications, fusionnez des branches, etc. en faisant glisser et en déposant des éléments de flux d'approbation. Les approbateurs peuvent répondre dans Jotform Inbox à partir de n'importe quel appareil, ce qui facilite le traitement des demandes de location en déplacement. Automatisez le processus d'approbation de votre société de location de voitures avec un modèle d'approbation de réservation de location de voiture gratuit - un excellent moyen de gagner du temps et d'être plus efficace!
Go to Category:RéservationModèle de processus d'approbation de nomination
Vous organisez un programme de récompenses pour vos employés ou étudiants ? Avec notre modèle gratuit d'approbation des nominations, vous pouvez facilement collecter et gérer les nominations sans perturber votre flux de travail. Lorsque quelqu'un nomme un collègue via votre formulaire de nomination en ligne, ce modèle automatisé notifiera le premier approbateur du flux pour examiner cette soumission. S'ils déterminent que le candidat répond aux critères, ils transmettront leur entrée au prochain approbateur et ainsi de suite jusqu'à ce que le flux soit terminé. Ce modèle d'approbation de nomination prêt à l'emploi coche toutes les cases, mais n'hésitez pas à le personnaliser davantage pour répondre à vos besoins. Notre interface glisser-déposer permet d'affecter facilement de nouveaux approbateurs, de créer plus d'étapes et de branches conditionnelles et d'écrire de nouveaux e-mails automatisés à envoyer une fois qu'une nomination a été approuvée ou refusée. En tant que propriétaire du formulaire, vous pourrez suivre les nominations à partir de n'importe quel appareil. Célébrez les personnes avec qui vous travaillez sans perdre de temps dans votre journée de travail avec un modèle d'approbation des nominations.
Go to Category:Ressources humainesModèle d'approbation d'ajout/de suppression de cours
Que vous supervisiez les inscriptions aux cours d'un lycée privé ou d'une université publique, gérez facilement les demandes avec notre modèle gratuit de processus d'approbation d'ajout/de suppression de cours. Lorsqu'un étudiant remplit votre formulaire en ligne demandant d'ajouter ou d'abandonner un cours spécifique, sa soumission sera instantanément transmise à un enseignant ou à un conseiller pour examen. L'approbateur peut ensuite approuver la demande, la refuser ou planifier un rendez-vous pour une discussion plus approfondie, et les étudiants recevront un e-mail de notification automatisé en fonction de la façon dont leur demande a été traitée via le flux d'approbation. Besoin de plus de notre modèle de processus d'approbation d'ajout/de suppression de cours ? Pas besoin de déposer Jotform - utilisez simplement notre interface glisser-déposer pour ajouter autant d'éléments de flux de travail que nécessaire au modèle. Sans codage, vous pouvez affecter de nouveaux approbateurs, créer différents résultats, inclure plus de conditions, etc. Et en tant que propriétaire du formulaire, vous aurez un contrôle total sur l'activité des approbateurs et les demandes en attente, que vous pouvez suivre dans Jotform Inbox. Répondez rapidement et facilement aux besoins de vos étudiants avec un modèle de processus d'approbation d'ajout/de suppression de cours personnalisé pour l'inscription aux cours.
Go to Category:EnseignementModèle d'approbation de feuille de temps
Quel que soit votre secteur d'activité, vous pouvez améliorer le flux d'approbation des feuilles de temps au sein de votre entreprise grâce au modèle gratuit de Validation des Feuilles de Temps de Jotform. Lorsqu'un employé remplit votre formulaire personnalisé de feuille de temps, sa soumission sera d'abord envoyée à son responsable de projet. Une fois que le responsable de projet aura vérifié et approuvé la feuille de temps, celle-ci sera automatiquement transmise au responsable des ressources humaines pour une approbation finale. Utilisez la logique conditionnelle, ajoutez de nouveaux membres au flux d'approbation, configurez des notifications et personnalisez vos e-mails d'approbation automatique des feuilles de temps avec facilité. Il vous suffit de faire glisser et déposer pour mettre à jour la conception avec Jotform ! Les réponses peuvent être consultées sur n'importe quel appareil, ce qui vous permet d'approuver ou de refuser facilement les feuilles de temps en déplacement. Simplifiez votre processus d'approbation des feuilles de temps des employés grâce à ce modèle gratuit d'approbation de feuille de temps.
Go to Category:Ressources humainesModèle d'approbation de demande de modification
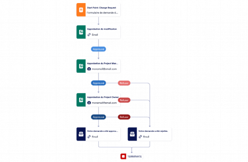
Que vous dirigiez une équipe de contenu, une équipe de conception ou une équipe de projet, obtenez des demandes de changement internes de la part de collègues grâce à notre modèle gratuit de processus d'approbation de demande de changement. Lorsqu'une personne remplit votre formulaire de demande de modification, sa soumission est automatiquement transmise à un chef de projet, puis à un propriétaire de projet pour examen. Sur la base de leurs décisions finales, un e-mail de confirmation ou de rejet automatisé sera envoyé. Personnalisez votre modèle de processus d'approbation de demande de changement en quelques clics. Sans codage, vous pouvez faire glisser et déposer des éléments de workflow tels que des résultats, des e-mails et des conditions sur le modèle. Vous pouvez également affecter de nouveaux approbateurs via une adresse e-mail et suivre leur activité dans la boîte de réception Jotform pour vous assurer qu'aucune demande de changement ne passe inaperçue. Rationalisez la façon dont vous suivez les demandes de changement et maintenez votre travail à jour avec un modèle de processus d'approbation de demande de changement personnalisé pour votre équipe. Personnalisez votre modèle de processus d'approbation de demande de changement en quelques clics. Sans codage, vous pouvez faire glisser et déposer des éléments de workflow tels que des résultats, des e-mails et des conditions sur le modèle. Vous pouvez également affecter de nouveaux approbateurs via une adresse e-mail et suivre leur activité dans la boîte de réception Jotform pour vous assurer qu'aucune demande de changement ne passe inaperçue. Rationalisez la façon dont vous suivez les demandes de changement et maintenez votre travail à jour avec un modèle de processus d'approbation de demande de changement personnalisé pour votre équipe.
Go to Category:Demande






















