Requisition Process Workflow Templates
Относно шаблоните за работни потоци Реквизиция
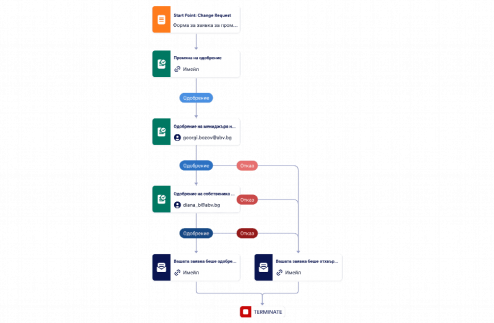
Streamline the way you collect and respond to requests with Jotform’s Requisition Process Workflow Templates. Get requests via any custom online form and turn them into tasks in an automated workflow for your company. To get started, select the template that best fits your needs and customize it by assigning approvers and adding more workflow elements if needed. When someone fills out your request form, their submission will instantly go to the first approver for review. Upon the response of the approver, other steps of the workflow will be triggered, such as assigning a task to somebody or activating a payment form to collect payments. As form owner, you’ll be able to track incoming requests, pending tasks, and approver activity from Jotform Inbox on any device. Make sure no request goes unanswered with Jotform’s Requisition Process Workflow Templates!
Често задавани въпроси
1) What are requisition workflow templates?
Requisition workflow templates are pre-built automation tools that streamline the requisition process, including purchase requisitions, material requests, and supply orders. These templates ensure a smooth flow from request submission to approval and fulfillment.
2) How can requisition workflow templates benefit businesses?
Requisition workflow templates automate the submission, approval, and tracking of requests, reducing the time spent on manual processes. This helps businesses manage resources more efficiently and ensures that all requests go through the proper channels.
3) What types of requisitions can be automated using workflow templates?
Requisition workflow templates can automate various types of requests, including purchase requisitions, equipment requisitions, material requests, and service orders. These workflows help businesses ensure that all necessary approvals are obtained before any procurement occurs.
4) How do requisition workflow templates integrate with procurement and financial tools?
Requisition workflow templates integrate with tools like QuickBooks for financial tracking, Google Drive and Dropbox for storing requisition documents, and Slack or Microsoft Teams for communication and approval notifications. These integrations streamline the requisition process from start to finish.
5) Can requisition workflow templates be customized for specific business needs?
Yes, requisition workflow templates are fully customizable to fit the unique needs of any business. Users can modify the templates to match their specific requisition processes, approval hierarchies, and compliance requirements.
6) How do requisition workflow templates improve the purchase requisition process?
Requisition workflow templates automate the purchase requisition process by routing requests to the appropriate approvers, sending automated reminders for pending approvals, and tracking the status of each request. Integration with QuickBooks ensures smooth financial tracking of purchases.
7) How can requisition workflow templates help manage supply and inventory requests?
Requisition workflow templates streamline supply and inventory requests by automating the submission and approval process. Integration with tools like Google Drive or Dropbox allows for secure document storage, while Slack or Microsoft Teams can be used to keep team members updated on the status of requests.
8) What are the benefits of using requisition workflow templates for material requests?
Material requisition workflow templates simplify the process of requesting materials by automating approval flows and tracking inventory availability. Integrations with Google Calendar or Microsoft Teams ensure that material requests are fulfilled on time and that stakeholders are kept informed.
9) How do requisition workflow templates ensure compliance with procurement policies?
Requisition workflow templates enforce compliance by ensuring that all requisition requests are routed through the correct approval channels. The templates create an audit trail that tracks who approved what and when, ensuring transparency and adherence to company procurement policies.
10) How can requisition workflow templates assist with communication between departments?
Requisition workflow templates integrate with tools like Slack and Microsoft Teams to facilitate communication between departments during the requisition process. Automated notifications and status updates ensure that all relevant parties are kept informed, reducing delays and improving coordination.


