Workflow Templates for Human Resources
Sobre Modelos para Fluxos de Recursos Humanos
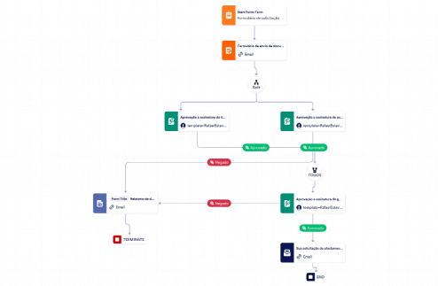
If your HR department needs a more efficient way to collect and respond to job applications, leave requests, performance appraisals and handle all the HR-related operations, build automated workflows for your HR department with Jotform’s Workflow Templates for Human Resources. Our ready-to-use workflow templates for HR makes it easier than ever to collect important employee data through online forms and instantly send them to the right people for review — all you have to do is assign approvers and tasks. Once they approve or reject requests from Jotform Inbox, an automated email will be sent to the original form filler. You can also integrate your workflow with other software to move data or files to other platforms. Respond to employee applications and requests fast with our Workflow Templates for Human Resources and keep prospective and current employees happy!
Perguntas Frequentes
1) O que são modelos de fluxos de RH?
Os modelos de fluxos de RH são ferramentas de automação predefinidas que ajudam a simplificar diversos processos de RH, como integração de funcionários, solicitações de licença, avaliações de desempenho e gestão da folha de pagamento. Estes modelos reduzem o trabalho manual e aumentam a eficiência das operações de RH.
2) Como os modelos de fluxos de RH podem beneficiar as equipes de RH?
Os modelos de fluxos de RH automatizam tarefas repetitivas, como coleta de dados de funcionários, acompanhamento de saldos de férias e gestão de aprovações para promoções ou treinamentos. Isso reduz a carga administrativa, garante a precisão e libera as equipes de RH para se concentrarem em iniciativas estratégicas.
3) Que tipos de tarefas de RH podem ser automatizadas usando modelos de fluxos de trabalho?
Os modelos de fluxos de RH podem automatizar uma ampla gama de tarefas, incluindo a integração de funcionários, solicitações de licença, processamento da folha de pagamento, avaliações de desempenho e gestão de treinamento. Isso ajuda as equipes de RH a simplificar os processos e melhorar a experiência dos funcionários.
4) Como os modelos de fluxos de RH se integram a ferramentas populares de RH?
Os modelos de fluxos de RH se integram a ferramentas de terceiros, como Slack, Microsoft Teams, Google Drive e Dropbox. Estas integrações permitem que as equipes de RH gerenciem os registros dos funcionários, comuniquem-se com eles e armazenem documentos importantes em todas as plataformas.
5) Os modelos de fluxos de RH são personalizáveis para diferentes tipos de organizações?
Sim, os modelos de fluxos de RH são totalmente personalizáveis para atender às necessidades de qualquer organização, seja ela uma pequena empresa ou uma grande corporação. Os usuários podem adaptar os modelos para atender a políticas específicas de RH, requisitos de conformidade e processos internos.
6) Como os modelos de fluxos de RH podem melhorar o processo de integração de funcionários?
Os modelos de fluxos de RH automatizam as tarefas de onboarding, como o envio de cartas de oferta, a coleta de documentos dos novos contratados, o agendamento de sessões de orientação e a atribuição de treinamentos. As integrações com ferramentas como Google Drive, Dropbox e Zoom facilitam o compartilhamento de recursos e a realização de sessões virtuais de integração.
7) Os modelos de fluxos de RH podem ajudar na gestão de solicitações de licença?
Sim, os modelos de fluxos de RH simplificam a gestão de solicitações de licença, automatizando seu processo de envio e aprovação. Funcionários podem enviar solicitações e gerentes podem aprová-las diretamente no fluxo de trabalho, com notificações enviadas por meio de ferramentas como Slack ou Microsoft Teams.
8) Como os modelos de fluxos de RH apoiam a gestão de desempenho?
Os modelos de fluxos de RH automatizam os ciclos de revisão de desempenho através do agendamento de avaliações, envio de lembretes e coleta de feedback. As integrações a ferramentas como monday.com e Asana ajudam a monitorar as metas de desempenho e a garantir que as avaliações sejam concluídas no prazo.
9) Quais são as vantagens de usar modelos de fluxos de RH para o processamento das folhas de pagamento?
Os modelos de fluxos de RH podem simplificar o processamento da folha de pagamento, automatizando a coleta de horas dos funcionários, o controle de horas extras e o envio da folha de pagamento para aprovação. A integração ao QuickBooks permite um gerenciamento tranquilo da folha de pagamento, garantindo pagamentos precisos e pontuais.
10) Como os modelos de fluxos de RH melhoram a comunicação com os funcionários?
Os modelos de fluxos de RH aprimoram a comunicação ao se integrarem a plataformas como Slack, Microsoft Teams e Zoom. Estas integrações permitem que as equipes de RH enviem notificações, lembretes e atualizações aos funcionários, mantendo todos informados e alinhados.

