Workflow Templates for Project Management
Riguardo ai Template di Flussi di Lavoro per Gestione Progetto
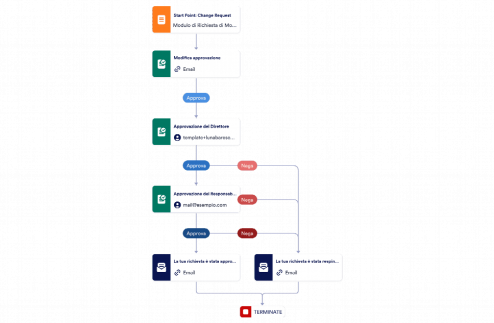
No matter what you and your team are working on, streamline the way you manage your workflow processes for projects with Jotform’s free Workflow Templates for Project Management! Start by selecting one of our ready-to-use workflow templates, assigning approvers and tasks. When someone fills out your online form to get their documents, meeting, or project change approved, their submission will automatically be forwarded to an approver for review. Form fillers will receive an automated confirmation or rejection email based on how their request has been processed. As form owner, you’ll be able to keep a close eye on every step of the workflows, from pending tasks to approver activity. Simplify project management by tracking requests with Jotform’s Workflow Templates for Project Management!
Domande Frequenti
1) Cosa sono i modelli di workflow per la gestione di progetti?
I modelli di workflow per la gestione dei progetti sono strumenti di automazione predefiniti progettati per semplificare il lavoro, come l'assegnazioni di attività, il monitoraggio della sequenza temporale, la gestione delle tappe fondamentali e la collaborazione del team. Questi modelli aiutano i project manager e i team a rimanere organizzati e rispettare le scadenze.
2) In che modo i modelli di workflow per la gestione di progetti possono contribuire a migliorare la consegna dei progetti?
Questi modelli automatizzano le attività ripetitive, come l'impostazione di scadenze, l'invio di promemoria e l'aggiornamento dello stato delle attività. Ciò consente ai team di concentrarsi maggiormente sull'esecuzione del progetto, garantendo consegne puntuali e riducendo il rischio di mancato rispetto delle scadenze.
3) Quali tipi di attività possono essere automatizzate utilizzando i modelli di workflow per la gestione di progetti?
I modelli di workflow per la gestione di progetti possono automatizzare attività come l'allocazione delle risorse, l'assegnazione delle attività, l'approvazione dei progetti, il monitoraggio dei progressi e gli aggiornamenti sullo stato del progetto. Ciò garantisce che i progetti procedano in modo efficiente senza colli di bottiglia dovuti al lavoro manuale.
4) In che modo i modelli di workflow per la gestione di progetti si integrano con gli strumenti di collaborazione del team?
I modelli di workflow per la gestione di progetti si integrano con strumenti come Slack, Microsoft Teams e Asana per migliorare la comunicazione, automatizzare gli aggiornamenti delle attività e facilitare la collaborazione. Questa integrazione garantisce che i membri del team rimangano sempre connessi e informati in tempo reale.
5) I modelli di workflow per la gestione di progetti sono personalizzabili per specifiche esigenze di progetto?
Sì, i modelli di workflow per la gestione di progetti sono completamente personalizzabili per soddisfare le specifiche esigenze di qualsiasi progetto, da attività su piccola scala a progetti grandi e complessi. Gli utenti possono modificare scadenze, traguardi, flussi di approvazione e passaggi di comunicazione per allinearli agli obiettivi del progetto.
6) In che modo i modelli di workflow per la gestione dei progetti migliorano la gestione delle risorse?
I modelli di workflow per la gestione dei progetti automatizzano l'allocazione e il monitoraggio delle risorse, integrandosi con strumenti come monday.com e Airtable. Ciò garantisce che alle attività vengano assegnate le giuste risorse e che i manager possano monitorare facilmente la disponibilità e l'utilizzo delle risorse durante l'intero progetto.
7) I modelli di workflow per la gestione di progetti possono aiutare con il monitoraggio delle scadenze?
Sì, questi modelli automatizzano il monitoraggio delle scadenze inviando promemoria ai membri del team e alle parti interessate quando si avvicinano le scadenze. L'integrazione con Google Calendar consente di sincronizzare le scadenze, garantendo che nessuna scadenza venga mancata.
8) In che modo i modelli di workflow per la gestione di progetti aiutano nel gestire i documenti?
I modelli di workflow per la gestione di progetti semplificano la condivisione e la collaborazione dei documenti attraverso integrazioni con Google Drive, Dropbox e OneDrive. Ciò consente ai team di archiviare e accedere in modo sicuro ai file relativi ai progetti, tenere traccia delle versioni dei documenti e collaborare in modo più efficiente.
9) Quali sono i vantaggi dell'utilizzo di modelli di workflow per la gestione di progetti nella comunicazione con le parti interessate?
Questi modelli automatizzano la comunicazione con le parti interessate inviando aggiornamenti di stato e rapporti sui progressi tramite integrazione con Slack, Microsoft Teams e servizi di posta elettronica come Mailchimp. Ciò mantiene le parti interessate informate senza bisogno di intervento manuale, garantendo trasparenza e coinvolgimento.
10) In che modo i modelli di workflow per la gestione dei progetti possono migliorare il reporting e l'analisi dei progetti?
I modelli di workflow per la gestione dei progetti generano automaticamente report sull'avanzamento del progetto, sul completamento delle attività e sull'utilizzo delle risorse. L'integrazione con strumenti come Airtable e monday.com consente ai team di visualizzare i dati e monitorare i parametri delle prestazioni, aiutando i project manager a prendere decisioni informate.








