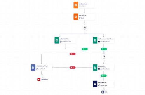
قالب الموافقة على طلب الإجازة
قم بجمع طلبات الإجازة الرسمية من الموظفين واجعل خطة الموافقة لشركتك تعمل بصورة آلية باستخدام قالب الموافقة على طلب الإجازة الجاهز هذا. عندما يملأ الموظف نموذج طلب الإجازة المرفق، سيتم إخطار الشخص الأول في خطة الموافقة (غالبًا ما يكون أخصائي الموارد البشرية) ليقوم بالاستجابة للطلب. و بمجرد موافقته على الطلب، سيتم إرسال الطلب إلى الشخص التالي في خطة الموافقة وإرسال بريد إلكتروني إلى الموظف على الفور بالموافقة أو الرفض على طلبه بمجرد انتهاء خطة الموافقة. اجعل نموذج الموافقة على طلب الإجازة الآلي هذا مناسبًا تمامًا لسير عملك الحالي. بدون القيام بأي برمجة، يمكنك تخصيص النموذج الخاص بك وإضافة أشخاص وخطوات إلى خطط الموافقة وإعداد القواعد الشرطية ورسائل البريد الإلكتروني للرد الآلي والمزيد. بصفتك مالك النموذج، ستتمكن من تعيين النموذج إلى زملاء العمل ومتابعة سير الموافقة في صندوق الوارد الخاص بك. قم بتبسيط الطريقة التي تستجيب بها لطلبات الإجازة باستخدام قالب مخصص للموافقة على طلب الإجازة والذي يعمل بشكل رائع من على أي جهاز.
Go to Category:الموارد البشريةقالب الموافقة على المصروفات
قم بجعل الموافقة على النفقات الخاصة بك عملية آلية باستخدام قالب الموافقة على المصروفات المجاني من Jotform! عندما تتلقى ردًا من خلال نموذج سداد المصروفات الخاص بك، سيتم إرسال الطلب إلى موظف الشؤون المالية الخاص بك والذي سيقوم بالموافقة على الطلب أو رفضه. إذا كان الطلب بمبلغ يزيد عن 1000 دولار أو أي مبلغ آخر تقوم بتحديده، فسيتم إرسال الطلب إلى المدير المالي أو أي عضو آخر في الإدارة العليا قبل الموافقة عليه رسميًا. إن تخصيص قالب الموافقة على المصروفات هذا لأمر سهل. قم بإستخدام أداة الإنشاء التي تعمل بالسحب والإفلات لإضافة أعضاء جدد، وإعداد المنطق الشرطي لإملاء الكيفية التي تسير بها خطة الموافقة الخاصة بك، وكذلك تحديد المهل الزمنية للموافقة على طلب أو رفضه والمزيد. يمكنك بسهولة تتبع سير الموافقات من حساب Jotform الآمن الخاص بك. سواء كنت تدير نشاط غير ربحي أو عمل تجاري، قم بتوفير الوقت من خلال عملية الموافقة الآلية على النفقات باستخدام قالب الموافقة على المصروفات هذا.
Go to Category:الموارد البشريةقالب عملية الموافقة على طلب المعلومات
سواء كنت تعمل في قسم تكنولوجيا المعلومات في شركة معينة أو تعمل في خدمات تكنولوجيا المعلومات بشكل حر، قم بمعالجة طلبات المعلومات بسلاسة على أي جهاز باستخدام قالب عملية الموافقة على طلب المعلومات المجاني من Jotform. عندما يقوم شخص ما بملء نموذج طلب المعلومات الخاص بك، سيتم إخطار أخصائي تكنولوجيا المعلومات لديك على الفور ليقوم بالموافقة على أو رفض الطلب. فإذا تمت الموافقة عليه، سيتم إرساله إلى مدير تكنولوجيا المعلومات لديك لإجراء فحص نهائي. بمجرد الموافقة أو الرفض، سيتلقى مقدم الطلب رسالة المستجيب الآلي بالبريد الإلكتروني لإبلاغه بقرارك. قم بتخصيص رسائل البريد الإلكتروني باستخدام أداة السحب والإفلات الخاصة بنا، أو قم بتحديث أجزاء أخرى من قالب عملية الموافقة على طلب المعلومات هذا عن طريق إعداد الإشعارات وإضافة المزيد من المعتمدين وتخصيص التفرعات الشرطية. يمكن الرد على المهام من على أي جهاز مباشرةً من خلال صندوق الوارد الخاص بكل معتمد على حدا، وبصفتك مالك النموذج يمكنك إدارة خطة الموافقة من خلال جداول Jotform أيضًا! قم بتطوير الطريقة التي تقبل بها الطلبات من عملاء تكنولوجيا المعلومات باستخدام قالب عملية الموافقة على طلب المعلومات المجاني عبر الإنترنت.
Go to Category:تقنية المعلوماتقالب عملية الموافقة على القرض الشخصي
قم بالموافقة على أو رفض طلبات القروض الشخصية باستخدام القالب المجاني الخاص يعملية الموافقة على القرض الشخصي عبر الإنترنت! عندما يقوم المتقدم بملء نموذج طلب القرض الخاص بك، فسيتم إعادة توجيه طلبه أو الموافقة عليه تلقائيًا بناءً على دخله الشهري. إذا تمت إعادة توجيهه، فسيتم إرساله إلى المدير المالي الذي سيتخذ قرارًا نهائيًا بشأنه، مما يؤدي إلى إرسال رسالة المستجيب الآلي بالبريد الإلكتروني لإخطار مقدم الطلب بقرارك. قم بإجراء التغييرات على قالب عملية الموافقة على القرض الشخصي هذا عن طريق سحب و إفلات العناصر في واجهة الاستخدام لإضافة المعتمدين وإعداد الإخطارات والشروط وتخصيص رسائل البريد الإلكتروني والمزيد. سيتمكن كل معتمد من الاستجابة للمهام من صندوق الوارد الخاص به، وبصفتك مالك النموذج، يمكنك معاينة وإدارة خطة الموافقة الخاصة بك من على أي جهاز. كن أكثر كفاءةً باستخدام القالب الآلي لعملية الموافقة على القرض الشخصي الخاص بمؤسستك المالية.
Go to Category:طلب قرضقالب عملية الموافقة على المستندات
سواء كان ذلك عقدًا أو فاتورة أو أي نوع آخر من المستندات، تأكد من قيام موظفيك بتشغيل المستندات المهمة بواسطتك وذلك بمساعدة قالب عملية الموافقة على المستندات الآلي. عندما يقوم موظف بملء نموذج تحميل المستند الخاص بك، سيتم إرسال التقديم إلى مدير القسم أو إليك أنت أو أي شخص آخر ترغب في إرساله إليه. سيقوم هذا الشخص بعد ذلك بالموافقة على أو رفض المستند، مما يؤدي إلى إرسال رسالة المجيب الآلي بالبريد الإلكتروني لإبلاغ الموظف بالقرار. قم بإضافة المزيد من المعتمدين إلى قالب عملية الموافقة على المستندات هذا، وقم بإعداد التفرع الشرطي والإشعارات، وتخصيص رسائل البريد الإلكتروني الخاصة بالمجيب الآلي وتعيين حدود وقت الاستجابة والمزيد باستخدام واجهة البناء التي تعمل بالسحب والإفلات الخاصة بـ Jotform. يمكنك عرض وإدارة خطة الموافقة الخاصة بك من على أي جهاز، ويمكن للمعتمدين الاستجابة لمهامهم مباشرة من صندوق الوارد الخاص بهم! قم بتسريع الطريقة التي تراجع بها المستندات وذلك باستخدام قالب عملية الموافقة على المستندات المجاني عبر الإنترنت لشركتك أو مؤسستك.
Go to Category:ادارة مشروعقالب عملية الموافقة على طلب التغيير
سواء كنت تدير فريق محتوى أو فريق تصميم أو فريق مشروع، قم بالحصول على طلبات التغيير الداخلية من زملائك من خلال قالب عملية الموافقة على طلب التغيير المجاني. عندما قيام شخص ما بملء نموذج طلب التغيير الخاص بك، سيتم توجيه الطلب المقدم تلقائيًا إلى مدير المشروع ثم إلى مالك المشروع للمراجعة. بناءً على قراراتهم النهائية، سيتم إرسال بريد إلكتروني بالتأكيد أو الرفض آليًا. قم بتخصيص قالب عملية الموافقة على طلب التغيير الخاص بك ببضع نقرات فقط. بدون برمجة، يمكنك سحب و إفلات عناصر خطة العمل مثل النتائج ورسائل البريد الإلكتروني والشروط لإضافتها إلى القالب. يمكنك أيضًا تعيين معتمدين جدد بواسطة عنوان البريد الإلكتروني وتتبع نشاطهم من خلال صندوق الوارد الخاص بـ Jotform للتأكد من عدم وجود أي طلب تغيير غير منظور. اجعل الطريقة التي تتبع بها طلبات التغيير سلسة وحافظ على عملك محدثًا باستخدام قالب عملية الموافقة على طلب التغيير المخصص لفريقك.
Go to Category:الطلباتقالب عملية الموافقة على العميل
بغض النظر عن الصناعة التي تنتمي إليها شركتك، قم بتبسيط الطريقة التي تضيف بها العملاء الجدد بمساعدة قالب عملية الموافقة على العميل عبر الإنترنت المجاني! عندما تتلقى نموذج تسجيل عميل جديد، سيتم إرساله إلى مدير علاقات العملاء الخاص بك الذي سيراجع الطلب ويقرر الموافقة عليه أو رفضه. سيتلقى العميل بعد ذلك رسالة المجيب الآلي بالبريد الإلكتروني لإعلامه بالنتيجة. هل تحتاج إلى تخصيص قالب عملية الموافقة على العميل؟ قم بإضافة معتمدين جدد و مراحل للموافقة، وقم بإعداد إشعارات فورية وتخصيص رسائل البريد الإلكتروني للمستجيب الآلي التي ترسلها إلى العملاء والمزيد عن طريق سحب الحقول وإفلاتها باستخدام منصة Jotform سهلة الاستخدام. ستتمكن من إدارة سير قالب عملية الموافقة على العميل على أي جهاز - ويمكن للمعتمدين الموافقة على الطلبات أو رفضها بنقرة واحدة باستخدام صندوق الوارد الخاص بـ Jotform.
Go to Category:المشترياتقالب عملية الموافقة على ساعات العمل
قم بجعل عملية مراجعة سجل الدوام أسهل لشركتك وذلك باستخدام قالب عملية الموافقة على ساعات العمل المجاني عبر الإنترنت الخاص بـ Jotform! فعندما يقوم موظف بملء نموذج سجل الدوام الخاص بك لإبلاغك بساعات العمل التي قام بها، سيتم إرسال بياناته إلى منسق المشروع أو إلى أي شخص ترغب في إرسال البيانات إليه. سيقوم هذا الشخص بعد ذلك بالموافقة على هذه الساعات أو رفضها، مما يؤدي إلى إرسال رسالة المستجيب الآلي بالبريد الإلكتروني لإعلام الموظف بما إذا كانت قد تمت الموافقة على ساعات عمله أم لا. هل تريد أن تتم مراجعة سجل دوام الموظفين من قبل عدة أشخاص؟ قم بتخصيص قالب عملية الموافقة على ساعات العمل هذا عن طريق السحب والإفلات لإضافة جهات اعتماد جديدة، وتخصيص رسائل البريد الإلكتروني، وإعداد الإشعارات، واستخدام التفرعات الشرطية. يمكن للمعتمدين الوصول إلى سجلات الدوام من خلال صندوق الوارد الخاص بهم، و بصفتك مالك خطة الموافقة، يمكنك أيضًا فتح خطة الموافقة بالكامل في جداول Jotform. قم بتيسير الطريقة التي توافق بها على ساعات عمل الموظف باستخدام قالب عملية الموافقة على ساعات العمل هذا.
Go to Category:الادارةقالب عملية الموافقة على الخصم
سواء كانت مؤسستك تقدم خصومات للطلاب، أو المستجيبين الأوائل، أو العاملين بالقطاع الطبي، أو المحاربين القدامى، قم بإدارة عملية الموافقة على طلبات الخصم بواسطة قالب عملية الموافقة على الخصم المجاني. عندما يملأ شخص ما نموذج طلب الخصم الخاص بموقعك على الويب، فإن طلبه سيذهب إلى اخصائي طلبات المبيعات الواردة - أو أي شخص تريده - للمراجعة المبدئية. في حالة الموافقة، سينتقل الطلب إلى الشخص التالي في خطة الموافقة، مثل الأخصائي المالي، وسيتم إرسال بريد إلكتروني آلي لإخطار مستخدم النموذج الأصلي بحالة طلبه. قم بجعل قالب عملية الموافقة على الخصم يعمل بشكل أفضل من أجلك. باستخدام واجهة السحب والإفلات في Jotform، يمكنك بسهولة تعيين معتمدين جدد وإنشاء المزيد من الخطوات والتفرعات الشرطية وتحديث محتوى البريد الإلكتروني والمزيد. بصفتك مالك النموذج، يمكنك تتبع الطلبات وحالات الموافقة الخاصة بها من خلال صندوق الوارد الخاص ب Jotform حتى لا يسقط أي طلب خصم من خلال الثغرات. قم بمنح خصومات للعملاء المناسبين وذلك باستخدام قالب عملية الموافقة على الخصومات الآلي.
Go to Category:تمويلقالب عملية الموافقة على الطلبات
بغض النظر عن نوع المنتجات التي تبيعها، قم بإدارة طلبات الشراء بشكل أكثر كفاءة بواسطة قالب عملية الموافقة على الطلبات المجاني. مصمم لتبسيط وتنظيم سير خطة الموافقة الخاصة بك، سيقوم القالب الجاهز هذا آليا بإخطار الشخص الأول المسؤول عن الموافقة أو رفض الطلبات المقدمة من خلال نموذج طلب المنتج الخاص بك. بمجرد الموافقة على الطلب، سيتلقى العميل رسالة بريد إلكتروني بالتأكيد أو الرفض بناءً على ما إذا كانت المنتجات المطلوبة متوفرة بالمخزون أم لا. قم بجعل قالب عملية الموافقة على طلبات الشراء مناسب بطريقة أفضل مع سير عملك. باستخدام واجهة السحب والإفلات الخاصة بنا، سيكون من السهل تعيين أشخاص جدد لخطة الموافقة وتحديث رسائل البريد الإلكتروني للمستجيب الآلي وتخصيص نموذج طلب المنتج بالكامل لتلبية احتياجاتك. يمكنك أيضًا إضافة المزيد من التفرعات الشرطية لجعل عملية الموافقات بالكامل آلية، مهما كان مدى تعقيدها. ابق على اطلاع على الطلبات والمخزون باستخدام قالب عملية الموافقة على الطلبات المخصص لعملك.
Go to Category:المبيعاتقالب عملية الموافقة على العقود
قم بمراجعة جميع العقود داخل شركتك بكفاءة قبل توقيعها وذلك بمساعدة قالب عملية الموافقة على العقود المجاني عبر الإنترنت والمقدم من Jotform! عندما يقوم موظف أو زميل في العمل بتحميل عقدهم من خلال نموذج تحميل العقد الخاص بك، سوف يتم إرساله مباشرة إلى مدير العقود الخاص بك أو أي عضو تريده في شركتك. سيقوم مدير العقد عند إذ بقراءة ذلك العقد واختيار المضي قدمًا فيه أم لا، وإرسال رسالة بريد إلكتروني آلية بالموافقة أو الرفض إلى الشخص الذي قام بملء النموذج في البداية. هل تحتاج إلى عدة أشخاص لإدارة عقودك؟ قم باستخدام أداة السحب والإفلات الخاصة بنا لإضافة مشاركين جدد والتفرع الشرطي إلى قالب عملية الموافقة على العقود، وقم بتخصيص رسائل البريد الإلكتروني للرد الآلي، وإعداد الإشعارات وإنشاء إطار زمني للاستجابات والمزيد. سيتمكن أعضاء خطة الموافقة من الموافقة على العقود أو رفضها مباشرةً من صندوق البريد الوارد الخاص بهم، و بصفتك مالك خطة الموافقة ستتمكن من مراجعة العملية من على أي جهاز. قم بتسريع طريقة موافقتك على العقود باستخدام قالب عملية الموافقة على العقود المجاني عبر الإنترنت لسير العمل الخاص بك.
Go to Category:الادارةقالب الموافقة الطبية المسبقة
قبل وصف الدواء للمريض، يحتاج الأطباء إلى إذن مسبق من مقدم الرعاية الصحية الخاص بالمريض.يقوم قالب الموافقة الطبية المسبقة المجاني بتسهيل الحصول على الموافقات من كل من مقدمي الرعاية الصحية وشركات التأمين قبل أن يقوم الأطباء بمتابعة علاج المريض. عندما يملأ الطبيب النموذج عبر الإنترنت، سيتم إرسال طلبه على الفور إلى مقدم الرعاية الصحية ثم إلى شركة التأمين للموافقة على الطلب أو رفضه. ثم يتم إرسال بريد إلكتروني آليًا إلى الطبيب لتوضيح القرار النهائي بالتفصيل. لا تتردد في القيام بتخصيص قالب عملية الموافقة الطبية المسبقة لمؤسستك فقط ببضع نقرات. ببساطة قم بالسحب والإفلات لتحديد المعتمدين بواسطة عنوان البريد الإلكتروني وإنشاء عناصر جديدة لخطة الموافقة مثل النتائج و رسائل البريد الإلكتروني والمزيد غير ذلك. بصفتك مالك النموذج، يمكنك تتبع نشاط المعتمدين وإدارة المهام المعلقة من خلال صندوق الوارد الخاص بـ Jotform من على أي جهاز. تأكد من قدرة المرضى على دفع تكاليف العلاج الذي يحتاجونه من خلال التواصل مع الأشخاص المناسبين باستخدام قالب عملية الموافقة الطبية المسبقة.
Go to Category:الرعاية الصحيةقالب عملية الموافقة على طلب محتوى موقع الويب
قم بإدارة الطلبات الداخلية لتحديث موقع شركتك على الويب. بغض النظر عن مجال عملك، فإن قالب الموافقة على طلب محتوى موقع الويب المجاني هذا هو فقط ما تحتاجه لجمع طلبات محتوى ويب جديد أو منقح. بواسطة هذا القالب سيتم إخطار مدير التصميم أو فريق المحتوى بشركتك عند قيام شخص ما بملء نموذج طلب محتوى موقع الويب. بمجرد الموافقة أو الرفض على الطلبات، سيتلقى مستخدم النموذج الأصلي رسالة بريد إلكتروني بالتأكيد أو الرفض بخصوص طلبه المقدم. قم بتعديل قالب الموافقة على طلب محتوى موقع الويب هذا و النموذج المتعلق به ببضع نقرات فقط. باستخدام واجهة السحب والإفلات الخاصة بنا، يمكنك إضافة المزيد من حقول النموذج، وتعيين أشخاص جدد لخطة الموافقة، وإعداد الشروط وإنشاء رسائل البريد الإلكتروني للرد الآلي والمزيد. بصفتك مالك النموذج ستتمكن من تتبع الطلبات وحالة الموافقة عليها من خلال صندوق البريد الوارد الخاص بك. قم بإدارة موقع الويب الخاص بك وابقه محدثًا باستخدام قالب الموافقة على طلب محتوى موقع الويب المخصص.
Go to Category:التسويققالب عملية الموافقة على البائع
هل تستضيف حدث به بائعين؟ سواء كان مهرجانًا أو معرضًا تجاريًا، يمكنك تسهيل إدارة طلبات البائعين باستخدام قالب عملية الموافقة على البائعين المجاني. عندما قيام مقدم طلب مهتم بملء نموذج بيانات البائع الخاص بك، سيتم إخطار أول شخص في خطة الموافقة للرد على الطلب. بمجرد الموافقة على الطلب أو رفضه، سيتلقى البائع رسالة بريد إلكتروني تعلمه بما إذا كان قد تم قبوله لبيع منتجاته أم لا في هذا الحدث الخاص بك. إذا كنت تريد المزيد من قالب عملية الموافقة على البائع هذا، فقم بإضافة ما تحتاج إليه ببضع نقرات! باستخدام واجهة السحب والإفلات الخاصة بنا، من السهل تعيين أشخاص جدد لخطة الموافقة، وإعداد التفرع الشرطي وإنشاء رسائل البريد الإلكتروني للرد الآلي وتخصيص نموذج الطلب في منشئ النماذج الخاص بنا. بصفتك مالك النموذج ستتمكن من تتبع الطلبات وحالة الموافقة عليها من صندوق بريدك الوارد. اعثر على البائعين المثاليين لحدثك القادم باستخدام قالب عملية الموافقة على البائع المخصص والذي يبسط سير خطة الموافقة الخاصة بك!
Go to Category:المشترياتقالب عملية الموافقة على تفاصيل الرحلة
قم بتنظيم عملية تخطيط السفر في وكالتك من خلال قالب عملية الموافقة على تفاصيل الرحلة. سيقوم قالب خطة الموافقة المجاني هذا والمكون من خطوة واحدة على توجيه تسجيلات نموذج تأكيد السفر إلى وكيل السفر للموافقة عليها أو رفضها. سيتم إرسال رسالة تأكيد أو رفض آلية بالبريد الإلكتروني إلى مالئ النموذج الأصلي بمجرد اتخاذ القرار النهائي. إذا كنت ترغب في المزيد من قالب عملية الموافقة على تفاصيل الرحلة، فإن واجهة السحب والإفلات الخاصة بنا تجعل من السهل إضافة خطوات وعناصر سير عمل جديدة مثل الشروط أو رسائل البريد الإلكتروني. بمجرد تعيين المعتمدين باستخدام عناوين البريد الإلكتروني الخاصة بهم، سيكونوا قادرين على إدارة الطلبات من خلال صندوق الوارد الخاص بـ Jotform. بصفتك مالك النموذج سيمكنك تتبع جميع المهام المعلقة ونشاط المعتمدين حتى لا يمر أي طلب سهوًا دون رد. قم بجعل تخطيط السفر أمرًا سهلاً لعملاء وكالة السفر الخاصة بك مع قالب عملية الموافقة على تفاصيل الرحلة المخصص هذا!
Go to Category:حجزقالب عملية الموافقة على حجز المطعم
قم بجعل الحجز في مطعمك أمرًا سهلاً مع قالب عملية الموافقة على حجز المطاعم عبر الإنترنت المجاني! عندما يقوم العملاء بملء نموذج الحجز عبر الإنترنت، سيتلقى مدير الحجز الطلب المقدم فيقوم بحجز طاولة لهم أو رفض الطلب إذا كانت جميعها محجوزة. ستقوم خطة الموافقة تلقائيًا بإرسال رسالة بريد إلكتروني إلى العميل الذي طلب الحجز لإعلامه بما إذا كان قد تمت الموافقة على أو رفض حجزه. لا تتردد في إضافة المزيد من الموظفين إلى قالب عملية الموافقة على حجز المطعم الخاص بك و القيام بتخصيص تصميم البريد الإلكتروني الخاص بالمجيب الآلي وإعداد الإخطارات والقواعد الشرطية والمزيد. بدون أي عملية برمجة! ستتمكن من تتبع سير الحجز، وبصفتك مالك النموذج يمكنك الموافقة على أو رفض الطلبات من خلال صندوق البريد الوارد أو جداول Jotform. قم بالاستجابة سريعًا لطلبات الحجز بمجرد وصولها وذلك مع قالب عملية الموافقة على الحجوزات المجاني.
Go to Category:حجزقالب عملية الموافقة على إضافة إلغاء الدورات الدراسية
سواء كنت تشرف على تسجيل الدورات الدراسية الخاصة بمدرسة ثانوية خاصة أو جامعة عامة، قم بإدارة الطلبات بسهولة بواسطة قالب عملية الموافقة على إضافة / إلغاء الدورات الدراسية المجاني. عندما يقوم الطالب بملء النموذج الخاص بك عبر الإنترنت لطلب إضافة أو إلغاء دورة معينة، فسيتم إرسال طلبه على الفور إلى مدرس أو مستشار لليقوم بمراجعته. بعد ذلك يمكن للمعتمد أن يقوم بالموافقة على أو رفض الطلب أو تحديد موعد لمناقشته عن كثب، سيتلقى الطلاب إشعارًا تلقائيًا بالبريد الإلكتروني بناءًا على الكيفية التي تمت بها معالجة طلبهم في خطة الموافقة. هل تريد المزيد من قالب عملية الموافقة على إضافة / إلغاء الدورات الدراسية الخاص بنا؟ لا حاجة للإتصال بـ Jotform، فقط قم باستخدم واجهة السحب والإفلات لإضافة قدر ما تحتاج من عناصر خطة الموافقة إلى القالب. بدون برمجة، يمكنك تعيين معتمدين جدد وإنشاء نتائج مختلفة و إضافة المزيد من الشروط وأكثر من ذلك. وبصفتك مالك النموذج، سيكون بمقدورك التحكم في نشاط المعتمدين والطلبات المعلقة بالكامل، والتي يمكنك تتبعها في صندوق الوارد الخاص بـ Jotform. قم بتلبية احتياجات طلابك بسرعة وبسهولة وذلك بواسطة قالب عملية الموافقة على إضافة / إلغاء الدورات الدراسية للتسجيل في الفصل.
Go to Category:التعليمقالب الموافقة على طلب استخدام المنشأة
إذا كنت تقوم بتأجير مساحتك من أجل إقامة فعاليات، فقم بإدارة طلبات المرفق باستخدام قالب الموافقة على طلب استخدام المنشأة المجاني. يمكن للأشخاص المهتمين باستضافة فعاليتهم القادمة في مدرستك ملء نموذج الطلب الخاص بك بتفاصيل الفعالية. سيقوم هذا القالب الآلي بإعادة توجيه الطلبات على الفور إلى منسق الفعالية، وسيتلقى مستخدمو النموذج رسالة بريد إلكتروني بتأكيد أو رفض طلاباتهم. قم بتخصيص قالب الموافقة على استخدام المنشأة الخاص بنا وفقًا لاحتياجات منشأتك بالضبط. تتيح لك واجهة السحب والإفلات الخاصة بنا تعيين المعتمدين الجدد بسهولة وإضافة المزيد من الخطوات والتفرعات الشرطية وتحديث محتوى البريد الإلكتروني المقدم. سيتمكن المعتمدون من عرض المهام المعلقة في صندوق الوارد الخاص ب Jotform، حيث ستتمكن أيضًا من تتبع عملية خطة الموافقة بالكامل. حوّل منشأتك إلى مكان للفعاليات و ذلك باستخدام قالب الموافقة على طلب استخدام المنشأة.
Go to Category:التعليمقالب عملية الموافقة على طلبات التأجير
سواء كنت مالك عقار مستقل أو تعمل لدى وكالة تأجير عقارات، قم باستقبال طلبات التأجير ومعالجتها بسلاسة باستخدام قالب عملية الموافقة على طلبات التأجير المجاني من Jotform! عندما يقوم مقدم الطلب بملء نموذج الخاص بك لطلب إيجار منزل، سيتم إرسال طلبه المقدم إلى وكيل مبيعات الإيجار الخاص بك والذي سيقوم بمراجعة الطلب والموافقة عليه أو رفضه. إذا وافق عليه فسيتم توجيهه تلقائيًا إلى مدير الفرع الخاص بك، والذي سيقوم بالنظر فيه واتخاذ القرار النهائي. سيتلقى مقدم الطلب بعد ذلك بريدًا إلكترونيًا آليًا لإعلامه بما إذا كان قد تمت الموافقة على طلبه أو رفض. يمكنك بكل حرية تخصيص رسائل البريد الإلكتروني الخاصة بالمستجيب الآلي لقالب عملية الموافقة على طلبات التأجير من خلال أداة الإنشاء الخاصة بنا والتي تعمل بالسحب والإفلات. يمكنك أيضًا إضافة معتمدين جدد وإعداد الإخطارات وإضافة مهل زمنية لإتمام المهمة والمزيد! بصفتك مالك خطة الموافقة، يمكنك مراجعة سير خطة الموافقة الخاصة بك على أي جهاز - وسيتمكن كل معتمد من إكمال مهامه على أي جهاز أيضًا بما في ذلك تطبيق نماذج Jotform للهاتف المحمول المجاني. اجعل عملية طلب الإيجار الخاصة بك سلسة مع القالب الآلي لعملية الموافقة على طلب التأجير.
Go to Category:الطلبقالب عملية الموافقة على تبني الحيوانات
لقد حصلت بالفعل على رعاية كاملة للحيوانات الأليفة بدون التوتر الإضافي من نماذج الطلبات - لذلك قم بجعل الطريقة التي تدار بها الطلبات في مأوى الحيوانات الخاص بك سهلة بواسطة قالب عملية الموافقة على تبني الحيوانات. عندما يهتم شخص ما بتبني أحد حيواناتك و يقوم بملء نموذج الطلب من موقع الويب الخاص بك، سيتم إخطار أول شخص في خطة موافقة هذا القالب للرد على طلبه. في حالة الموافقة سينتقل الطلب إلى الشخص التالي في خطة الموافقة حتى يتم اكتماله. سيتلقى جميع المتقدمين بريدًا إلكترونيًا آليًا بناءً على ما إذا كان قد تمت الموافقة على طلباتهم أم لا. مؤسستك فريدة من نوعها، لذا تأكد من أن قالب عملية الموافقة على تبني الحيوانات هذا يلائم سير عملك بسلاسة. من السهل تعيين المزيد من الأشخاص وإنشاء رسائل بريد إلكتروني جديدة للمستجيب الآلي وإعداد التفرع الشرطي لخطة الموافقة. يمكنك أيضًا استخدام خاصية السحب والإفلات الموجودة بمنشئ النماذج الخاص بنا لتخصيص نموذج طلب التبني، وبصفتك مالك النموذج ستتمكن من تتبع حالة الموافقات على طلبات التبني بسهولة من صندوق الوارد الخاص بك. اجعل عملية الموافقة على طلبات التبني أكثر فاعلية للمأوى الخاص بك - واعثر على منازل محبة من أجل حيواناتك بشكل أسرع!
Go to Category:غير ربحية


















